Flytskjema
Prosesser med ulik detaljeringsgrad
En arbeidsprosess består av en rekke med handlinger som er nødvendige for å løse en definert arbeidsoppgave. Prosessene dreier seg ofte om brukerens / pasientenes forløp og omhandler alle kontakter, aktiviteter, hendelser og vurderinger som skjer underveis.
Et flytskjema er et kart over en arbeidsprosess. Kart kan ha ulik typer målestokk og detaljeringsgrad, og slik er det også med prosesskart:
- Man kan tegne overordnede kart som viser hele forløpet / flyten på tvers av flere enheter eller organisasjoner, uten å fokusere på detaljene. Dette er nyttig for å se helheten mellom de ulike delene i forløpet og for å prioritere hvor i forløpet det er størst behov for å tegne detaljer, det vil si den delen av prosessen hvor man tror det er størst behov for forbedringer. Feil og uheldige hendelser oppstår ofte i overganger mellom tjenestene
- De viktigste prosessene innenfor en enhet kalles hovedprosesser, og omhandler hva som skjer med brukerne / pasientene inne på en enhet. I tillegg regnes også andre viktige prosesser som å løse kjerneoppgavene i en organisasjon som hovedprosesser; for eksempel kommunikasjon og informasjonsflyt, opplæring og kompetansehevning eller rekruttering av medarbeidere (Øgar og Hovland, 2004).
- Hovedprosessene er satt sammen av flere delprosesser, for eksempel arbeid med individuell plan, utredning eller medikamenthåndtering.
- På et enda mer detaljert nivå kan man kartlegge en aktivitet, som for eksempel et behandlingsmøte eller innhenting av informert samtykke.
Hvorfor tegne flyt?
Som verktøy i kvalitetsutvikling er flytskjemaet nyttig av mange grunner:
- Helhetsforståelse. Bruk av flytskjema er et verktøy for å oppnå en felles forståelse av hvordan arbeidsprosessene foregår i dag og hvordan de kan forbedres.
- Felles systemforståelse. Ved å tegne flytskjema får man større forståelse for hverandres arbeid og at man må samarbeide for å skape gode tilbud til pasienter / brukere.
- Systemfokus - ikke personfokus. Ved å fokusere på brukernes / pasientenes prosesser og ikke den enkelte tjenesteyter eller profesjon, oppnår man lettere en felles forståelse av hvordan arbeidsprosessen bør være og man unngår at man angriper hverandre og går i forsvar osv.
- Synliggjøre dagens praksis. Gjennom flytskjema synliggjøres dagens praksis. Det utløser ofte mange overraskelser og diskusjoner, og bidrar til bevisstgjøring både når det gjelder handlinger, målsettinger og forforståelser og verdier som ligger til grunn for arbeidsprosessene.
- Planlegge helt nye prosesser. Man kan å bruke flytskjema for å planlegge fremtidige prosesser, for eksempel ved omorganisering eller i utviklingen av helt nye tilbud.
Avklaringer før man tegner flyten
- Hvem er involvert i denne prosessen? Det er nødvendig at alle involverte parter deltar når man skal tegne en prosess som angår dem, av grunner som er beskrevet i forrige punkt. Pasienten / brukeren er jo oftest hovedpersonen, så det anbefales å invitere med noen representanter.
- Når man tegner en prosess kan man velge ulike perspektiver på den, avhengig av hva som er målet med forbedringsarbeidet (for eksempel bedre kontinuitet eller reduksjon av feil). Det er viktig at man er enige om formålet først.
- Man bør også være enige om å først tegne prosessen slik den fungerer i dag og ikke hvordan den burde være.
- Man tegner oftest prosessen ut fra pasientens/ brukerens perspektiv, men det er også mulig å velge andre perspektiv, for eksempel ulike yrkesgruppers arbeid i en prosess hvis dette er mer hensiktsmessig ut fra formålet.
Hvordan gå frem når man lager flytskjemaet
- De fleste foretrekker å kladde flytskjemaet ved hjelp av gule klistrelapper som man fester på et flipover-ark. Lappene kan flyttes rundt i flytskjemaet under arbeidets gang til man har blitt enige om hvordan prosessen ser ut. Deretter kan man bruke dataprogrammer, som Microsoft Word eller PowerPoint, for å tegne flyskjemaet elektronisk.
- Bestem prosessens start- og sluttpunkt, dvs hva som skal inngå i skjemaet. Skriv prosessens navn øverst på arket som en overskrift og dater flytskjemaet.
- Bestem hvilket detaljnivå flytskjemaet skal ha. Begynn gjerne med ett overordnet flytskjema som viser hele forløpet / flyten og fordyp dere siden i de delene av prosessen som dere vil fokusere mer på.
- Bruk gjerne symbolene beskrevet i neste punkt når du tegner prosessen.
- Få med hvem som er ansvarlig for de ulike elementene i hver boks (dvs husk både subjekt + predikat). Eks. Legen undersøker.
- Mens prosessen kartlegges kommer det ofte opp ideer om hvordan den kan forbedres. Det kan være lurt å skrive ned disse ideene, slik at man kan ta stilling til dem siden. Gode ideer kan illustreres med et eget symbol, for eksempel en snakkeboble som vist i neste punkt.
- Når man kartlegger prosesser, dukker det ofte opp mange uklarheter / ting man lurer på. Slike ting kan også markeres med et eget symbol, for eksempel en sky som vist under. Det er viktig at man setter av tid til å avklare alle disse punktene senere,for eksempel på personalmøter.
- Når dere har blitt enige om hvilke gule lapper som skal stå hvor, setter dere på piler for å vise prosessens retning.
- Renskriv det ferdige flytskjemaet, gjerne i Word eller Powerpoint ved hjelp av autofigurer (se avsnitt nedenfor).
- Analyser flyten (se avsnitt nedenfor)
Symboler i flytskjema
Betydningen av symbolene i et flytskjema er standardiserte. Nedenfor finner du noen av de mest brukte figurene i et flytskjema.
I tillegg er det presentert tanke- og snakkebobler som uttrykk for spørsmål og forslag til prosessen.

Analyse av flyten
Det er nyttig å reflektere sammen over det flytskjemaet som er laget. Man ser etter forskjellige ting når man tegner og analyserer, avhengig av hva som er målet med forbedringsarbeidet. Her er noen eksempler:
- Virkningsfulle tjenester: Er den kunnskapen som brukes foreldet? Vet vi at prosessen er kunnskapsbasert? Gjør alle det samme eller tilfeldigheter som rår? Har vi samme forståelse av det vi gjør?
- Trygge tjenester: Hvor kan det oppstå feil? Hvordan kan feil forebygges?
- Styrke brukerne: Hvor i prosessen har brukerne innflytelse over valg som gjøres i dag? Hvor og hvordan gir vi informasjon? Og hva med de pårørende? Hvordan opplever pasienter og pårørende prosessen, og hvordan kan vi involvere dem i forbedringsarbeidet? Hvor kan vi styrke brukerne?
- Tjenester som er samordnet og preget av kontinuitet: Er ansvar, myndighet og samhandling tydelig avklart? Er det unødvendige gjentakelser, ventetid? Hvor er det flaskehalser? Har man samme holdninger? Hvordan opplever brukerne dette?
- Utnytte ressursene på en god måte: Brukes alles kompetanse på den beste måten? Kan arbeidsoppgavene omfordeles? Er ressursene godt prioritert?
- Tilgjengelige tjenester og rettferdig fordeling: Hvordan er prioriteringer foretatt? Hvilke utfordringer ser vi for å sikre tilgjengelige tjenester og rettferdig fordeling?
Marker gjerne svarene på disse spørsmålene inn i flytskjemaet eller skriv dem inn på siden av arket.
Etter hvert blir flytskjemaet slik man ønsker at arbeidsprosessen skal være. Da er alle skyene / uklarhetene forduftet, og man har bygget om prosessen for å nå de målene man er enige om. Dette kan så danne utgangspunkt for et handlingsprogram/sjekkliste.
Å lage flytskjema på data
Det å tegne selve flytskjemaet i ulike dataprogrammer er ganske lett. Erfaringsmessig vil et flytskjema endre seg ganske mye underveis i arbeidet, så det anbefales å markere hvilken versjon det er med dato. Nedenfor finner du beskrivelse av hvordan du kan lage flytskjema i Microsoft PowerPoint, Excel og Word. Disse programmene er del av standard Microsoft Officepakke. Det er selvfølgelig mulig å lage flytskjema i annen programvare også.
NB: Husk at flytskjemaet er et arbeidsredskap og ikke trenger å være perfekt eller «riktig» utformet. Det viktigste er at skjemaet gir en felles forståelse av den arbeidsprosessen som er i fokus. Det er bare å være kreativ og bruke farger eller andre virkemidler i analysearbeidet.
På Microsoft Office Online finnes enkle og brukervennlige oppskrifter på norsk på hvordan du kan:
- Tegne et flytskjema i Word, Excel og PowerPoint
- Endre et flytskjema i Word, Excel og PowerPoint
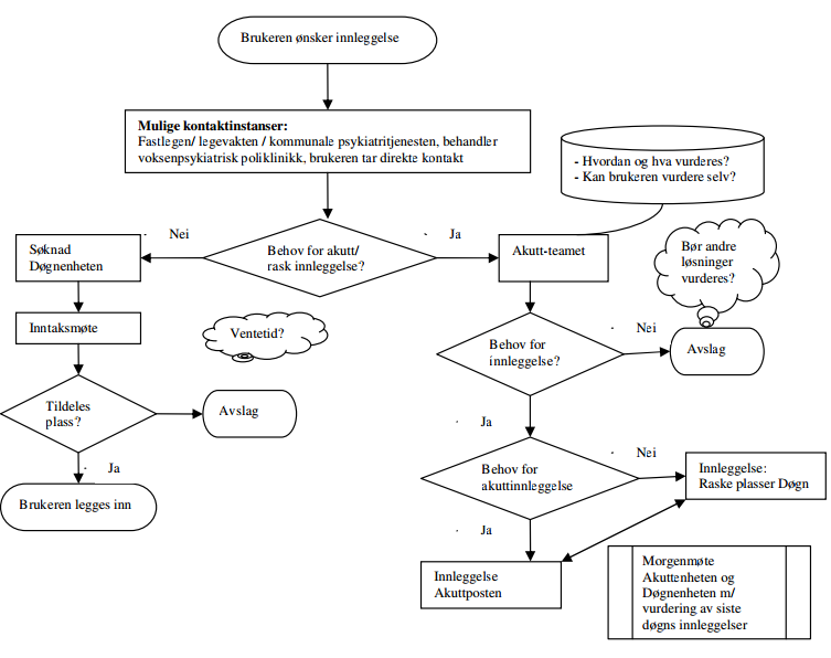
Eksempel:
En psykiatrisk døgnenhet ved Universitetssykehuset i Nord-Norge ønsket å prøve ut brukerstyrt innleggelse, det vil si at brukeren gjennom avtale har mulighet for å innlegge seg selv ved direkte henvendelse til Døgnenheten, - og slik dreie brukermedvirkning til brukerstyring. Arbeidsgruppa hadde med seg en bruker av tjenestetilbudet som deltok svært aktivt gjennom hele prosjektarbeidet.
For å kartlegge hvordan senterets strukturplan i forhold til innleggelser fungerer fra et brukerperspektiv, utarbeidet prosjektgruppen et flytskjema fra brukeren ønsker innleggelse til svar foreligger. Flytskjemaet ble utarbeidet ut fra erfaringer beskrevet av brukeren i gruppa og kvalitetssikret ved fremlegg for inneliggende pasienter i døgnenheten.

For å sikre en felles forståelse ble flytskjemaet analysert og drøftet i senterets avdelingsråd,
personalmøter i Døgnenheten, Akutt-teamet, Poliklinikken og i møter med inneliggende pasienter i døgnenheten. Dette ga senteret følgende felles erkjennelse og utgangspunkt for forbedring:
- At brukernes behov må aksepteres som legitime behov
- At brukeren har mulighet for å innlegge seg selv når vedkommende kjenner et behov for det.
- At tilbudet organiseres slik at den kan avklare den enkeltes behov og som kan møte de behovene som er tilstede.
- Medvirke til at brukernes erfaring om egen mestring av sykdom blir anvendt og synliggjort.
Dette arbeidet er hentet fra gjennombruddsprosjektet ...med pasientens øyne...
Andre måter å tegne prosesser på
Siri Eggesvik viser hvordan tjenestedesignere tegner flyt i denne Vimeo-filmen:
undefined Foto: Folkehelseinstituttet